切换至 "中华医学电子期刊资源库"

中华神经创伤外科电子杂志 ›› 2025, Vol. 11 ›› Issue (04) : 220 -229. doi: 10.3877/cma.j.issn.2095-9141.2025.04.003

基础研究

间歇性禁食通过促进Nrf2通路抑制氧化应激改善脑缺血/再灌注损伤
马利军1, 王志彪2, 费晓炜2, 岳哲明2, 雍佳2, 汪鸿杰2, 白杨红2, 车路2, 张洪晨2, 李侠2,()   
  1. 1710068 西安,西安医学院研究生处
    2710032 西安,解放军空军军医大学西京医院神经外科
  • 收稿日期:2024-12-16 出版日期:2025-08-15
  • 通信作者: 李侠

Intermittent fasting improves cerebral ischemia/reperfusion injury by promoting the Nrf2 pathway to inhibit oxidative stress

Lijun Ma1, Zhibiao Wang2, Xiaowei Fei2, Zheming Yue2, Jia Yong2, Hongjie Wang2, Yanghong Bai2, Lu Che2, Hongchen Zhang2, Xia Li2,()   

  1. 1Graduate School of Xi'an Medical University, Xi'an 710068, China
    2Department of Neurosurgery, Xijing Hospital, Air Force Medical University, Chinese People's Liberation Army, Xi'an 710032, China
  • Received:2024-12-16 Published:2025-08-15
  • Corresponding author: Xia Li
  • Supported by:
    Shaanxi Province Science and Technology Innovation Team Project(2022TD-42); National Natural Science Foundation of China(82371337, 82401531); Shaanxi Province Key R&D Program(2023-GHZD-21); Xijing Hospital Medical Staff Training Promotion Program(XJZT25CX34)
引用本文:

马利军, 王志彪, 费晓炜, 岳哲明, 雍佳, 汪鸿杰, 白杨红, 车路, 张洪晨, 李侠. 间歇性禁食通过促进Nrf2通路抑制氧化应激改善脑缺血/再灌注损伤[J/OL]. 中华神经创伤外科电子杂志, 2025, 11(04): 220-229.

Lijun Ma, Zhibiao Wang, Xiaowei Fei, Zheming Yue, Jia Yong, Hongjie Wang, Yanghong Bai, Lu Che, Hongchen Zhang, Xia Li. Intermittent fasting improves cerebral ischemia/reperfusion injury by promoting the Nrf2 pathway to inhibit oxidative stress[J/OL]. Chinese Journal of Neurotraumatic Surgery(Electronic Edition), 2025, 11(04): 220-229.

目的

探讨间歇性禁食(IF)对小鼠脑缺血/再灌注(I/R)损伤的神经保护作用及机制。

方法

选取健康雄性C57BL/6J小鼠150只,采用随机数字表法分为假手术组(Sham组)、I/R组和IF组,每组50只。I/R组采用右侧大脑中动脉栓塞(MCAO)法建立局灶性I/R模型;IF组在I/R组基础上实施16/8的IF方案;Sham组仅分离血管,不插入线栓。各组小鼠术前禁食12 h,自由饮水。术后30 d采用改良神经功能缺损评分(mNSS)评估小鼠的神经功能,转棒实验检测运动功能,新物体识别实验检测学习记忆功能,干湿质量法检测脑水肿程度,Image-J图像分析软件计算脑梗死体积,尼式染色检测神经元损伤情况,商业化试剂盒测定脑组织活性氧(ROS)、丙二醛(MDA)、谷胱甘肽(GSH)、总抗氧化能力(T-AOC)水平,qPCR、Western blot检测脑组织磷酸酰胺腺嘌呤二核苷酸醌氧化还原酶1(NQO-1)、血红素加氧酶1(HO-1)、谷胱甘肽过氧化物酶4(GPX4)的基因表达水平,Western blot测定脑组织细胞核与细胞质红系衍生的核因子2相关因子2(Nrf2)蛋白水平。

结果

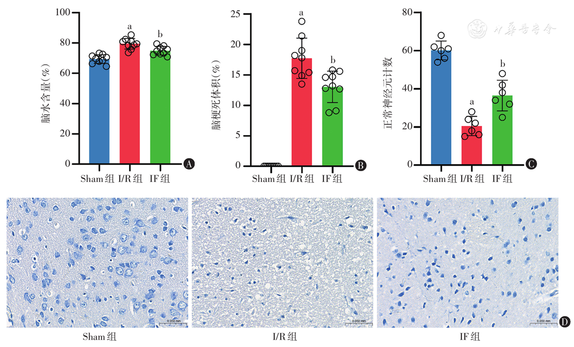
Sham组、I/R组、IF组小鼠I/R后30 d的mNSS评分、转棒实验掉落时间、新物体识别指数、脑水肿程度、脑梗死体积、神经元损伤程度、氧化应激强度(ROS、MDA、GSH及T-AOC水平)、Nrf2的核转位水平及其抗氧化基因NQO-1、HO-1、GPX4的mRNA与蛋白表达比较,差异均有统计学意义(P<0.05)。IF组小鼠的mNSS评分、转棒实验掉落时间显著低于I/R组,新物体认知指数显著高于I/R组,差异有统计学意义(P<0.05)。IF组小鼠脑水肿程度、脑梗死体积显著低于I/R组,神经元存活数目显著高于I/R组,差异有统计学意义(P<0.05)。IF组小鼠ROS、MDA含量显著低于I/R组,GSH、T-AOC水平显著高于I/R组,差异有统计学意义(P<0.05)。与I/R组小鼠相比,IF组小鼠脑组织NQO-1、HO-1、GPX4的mRNA水平,Nrf2的核转位水平及NQO-1、HO-1、GPX4蛋白水平均显著升高,细胞质Nrf2水平显著降低,差异有统计学意义(P<0.05)。

结论

IF能显著改善I/R小鼠神经功能损伤,其机制可能通过促进Nrf2通路抑制I/R后的氧化应激。

Objective

To explore the neuroprotective effects and mechanisms of intermittent fasting (IF) on ischemia/reperfusion (I/R) injury in mice.

Methods

A total of 150 healthy male C57BL/6J mice were randomly divided into three groups using a random number table: sham surgery group (Sham group), ischemia/reperfusion group (I/R group), and intermittent fasting group (IF group), with 50 mice in each group. The I/R group underwent right middle cerebral artery occlusion (MCAO) to establish a focal cerebral I/R model; the IF group implemented a 16/8 intermittent fasting regimen based on the I/R group; the Sham group only isolated the blood vessels without inserting the filament. All mice were fasted for 12 h prior to surgery with free access to water. After 30 d, the neurological function of the mice was assessed using the modified neurological severity score (mNSS), motor function was evaluated using the rotarod test, learning and memory function was assessed using the novel object recognition test, brain edema was measured using the dry/wet weight method, brain infarct volume was calculated using Image-J software, neuronal injury was detected using Nissl staining, and levels of reactive oxygen species (ROS), malondialdehyde (MDA), glutathione (GSH), and total antioxidant capacity (T-AOC) in brain tissue were measured using commercial kits. Gene expression levels of NADPH quinine oxidoreductase-1 (NQO-1), heme oxidase-1 (HO-1), and glutathione peroxidase 4 (GPX4) in brain tissue were detected by qPCR and Western blot, and the levels of nuclear factor-E2-related factor 2 (Nrf2) protein in the nucleus and cytoplasm of brain tissue were measured by Western blot.

Results

The mNSS scores, drop time of the rotating rod test, new object recognition index, degree of brain edema, brain infarct volume, degree of neuronal damage, oxidative stress intensity (ROS, MDA, GSH, and T-AOC levels), nuclear translocation level of Nrf2, and mRNA and protein expression of antioxidant genes NQO-1, HO-1, and GPX4 in Sham group, I/R group, and IF group mice 30 d after I/R were compared, and the differences were statistically significant (P<0.05). The mNSS scores and rotarod drop times of the IF group were significantly lower than those of the I/R group, while the recognition index for new objects was significantly higher in the IF group compared to the I/R group, with statistical significance (P<0.05). The degree of brain edema and brain infarct volume in the IF group were significantly lower than those in the I/R group, and the number of surviving neurons was significantly higher in the IF group compared to the I/R group, with statistical significance (P<0.05). The levels of ROS and MDA in the IF group were significantly lower than those in the I/R group, while the levels of GSH and T-AOC were significantly higher in the IF group compared to the I/R group, with statistical significance (P<0.05). Compared with the I/R group mice, the mRNA levels of NQO-1, HO-1, and GPX4 in the brain tissue, nuclear translocation water of Nrf2, and protein levels of NQO-1, HO-1, and GPX4 in the IF group mice were significantly increased, while the cytoplasmic Nrf2 level was significantly decreased, with statistical significance (P<0.05).

Conclusions

IF significantly improves neurological function damage in I/R mice, and its mechanism may promote Nrf2 pathway to inhibit oxidative stress following I/R injury.

表1 qPCR引物序列
Tab.1 qPCR primer sequence
表2 3组小鼠术前体质量及血糖比较(±s
Tab.2 Comparison of preoperative body weight and blood glucose among the three groups of mice (Mean±SD)
图1 3组小鼠I/R后30 d神经功能评分比较(n=12)A:mNSS评分;B:转棒试验掉落时间;C:新物体识别指数;与Sham组比较,aP<0.05;与I/R组比较,bP<0.05;mNSS:改良神经功能缺损评分;I/R:缺血/再灌注;IF:间歇性禁食
Fig.1 Comparison of neurological function scores among the three groups of mice 30 d after I/R (n=12)
图2 3组小鼠脑水肿程度、脑梗死体积及神经元损伤程度比较A:脑水含量(n=9);B:脑梗死体积(n=9);C:存活神经元计数(n=6);D:尼氏染色图(×60);与Sham组比较,aP<0.05;与I/R组比较,bP<0.05;I/R:缺血/再灌注;IF:间歇性禁食
Fig.2 Comparison of cerebral edema, cerebral infarction volume, and neuronal damage among the three groups of mice
图3 3组小鼠脑组织氧化应激强度比较(n=6)A:ROS水平;B:MDA水平;C:GSH水平;D:T-AOC活性;与Sham组比较,aP<0.05;与I/R组比较,bP<0.05;ROS:活性氧;MDA:丙二醇;GSH:谷胱甘肽;T-AOC:总抗氧化能力;I/R:缺血/再灌注;IF:间歇性禁食
Fig.3 Comparison of cerebral oxidative stress intensity among the three groups of mice (n=6)
图4 3组小鼠脑组织中NQO-1、HO-1、GPX4、Nrf2表达变化(n=6)A:NQO-1 mRNA表达;B:HO-1 mRNA表达;C:GPX4 mRNA表达;D:Western blot电泳条带图;E:细胞核Nrf2表达;F:细胞质Nrf2表达;G:NQO-1表达;H:HO-1表达;I:GPX4表达;与Sham组比较,aP<0.05;与I/R组比较,bP<0.05;NQO-1:磷酸酰胺腺嘌呤二核苷酸醌氧化还原酶1;HO-1:血红素加氧酶1;GPX4:谷胱甘肽过氧化物酶4;Nrf2:红系衍生的核因子2相关因子2;I/R:缺血/再灌注;IF:间歇性禁食
Fig.4 Changes in protein expression of NQO-1, HO-1, GPX4, and Nrf2 in the brain tissue of the three groups of mice (n=6)
[1]
Hilkens NA, Casolla B, Leung TW, et al. Stroke[J]. Lancet, 2024, 403(10446): 2820-2836. DOI: 10.1016/s0140-6736(24)00642-1.
[2]
Walter K. What is acute ischemic stroke?[J]. JAMA, 2022, 327(9): 885. DOI: 10.1001/jama.2022.1420.
[3]
Campbell BCV, Khatri P. Stroke[J]. Lancet, 2020, 396(10244): 129-142. DOI: 10.1016/s0140-6736(20)31179-x.
[4]
谷亚伟,楚旭,李强,等.神经保护剂联合再灌注治疗急性缺血性脑卒中的研究进展[J].中华神经医学杂志, 2024, 23(3): 291-295. DOI: 10.3760/cma.j.cn115354-20230720-00014.
[5]
Tuo QZ, Zhang ST, Lei P. Mechanisms of neuronal cell death in ischemic stroke and their therapeutic implications[J]. Med Res Rev, 2022, 42(1): 259-305. DOI: 10.1002/med.21817.
[6]
Jurcau A, Simion A. Neuroinflammation in cerebral ischemia and ischemia/reperfusion injuries: from pathophysiology to therapeutic strategies[J]. Int J Mol Sci, 2021, 23(1): 14. DOI: 10.3390/ijms23010014.
[7]
Jurcau A, Ardelean IA. Molecular pathophysiological mechanisms of ischemia/reperfusion injuries after recanalization therapy for acute ischemic stroke[J]. J Integr Neurosci, 2021, 20(3): 727-744. DOI: 10.31083/j.jin2003078.
[8]
Herpich F, Rincon F. Management of acute ischemic stroke[J]. Crit Care Med, 2020, 48(11): 1654-1663. DOI: 10.1097/ccm.0000000000004597.
[9]
Mendelson SJ, Prabhakaran S. Diagnosis and management of transient ischemic attack and acute ischemic stroke: a review[J]. JAMA, 2021, 325(11): 1088-1098. DOI: 10.1001/jama.2020.26867.
[10]
崔鑫,张鹏,古同男,等.舒巴坦对局灶性脑缺血再灌注大鼠脑组织损伤的影响[J].中华神经创伤外科电子杂志, 2023, 9(6): 333-337. DOI: 10.3877/cma.j.issn.2095-9141.2023.06.003.
[11]
Orellana-Urzúa S, Rojas I, Líbano L, et al. Pathophysiology of ischemic stroke: role of oxidative stress[J]. Curr Pharm Des, 2020, 26(34): 4246-4260. DOI: 10.2174/1381612826666200708133912.
[12]
Qin C, Yang S, Chu YH, et al. Signaling pathways involved in ischemic stroke: molecular mechanisms and therapeutic interventions[J]. Signal Transduct Target Ther, 2022, 7(1): 215. DOI: 10.1038/s41392-022-01064-1.
[13]
O'Rourke SA, Shanley LC, Dunne A. The Nrf2-HO-1 system and inflammaging[J]. Front Immunol, 2024, 15: 1457010. DOI: 10.3389/fimmu.2024.1457010.
[14]
Suzuki T, Takahashi J, Yamamoto M. Molecular basis of the KEAP1-NRF2 signaling pathway[J]. Mol Cells, 2023, 46(3): 133-141. DOI: 10.14348/molcells.2023.0028.
[15]
Murakami S, Kusano Y, Okazaki K, et al. NRF2 signalling in cytoprotection and metabolism[J]. Br J Pharmacol, 2023: 1-14. DOI: 10.1111/bph.16246.
[16]
Wang L, Zhang X, Xiong X, et al. Nrf2 regulates oxidative stress and its role in cerebral ischemic stroke[J]. Antioxidants (Basel), 2022, 11(12): 2377. DOI: 10.3390/antiox11122377.
[17]
Varady KA, Cienfuegos S, Ezpeleta M, et al. Clinical application of intermittent fasting for weight loss: progress and future directions[J]. Nat Rev Endocrinol, 2022, 18(5): 309-321. DOI: 10.1038/s41574-022-00638-x.
[18]
Dutzmann J, Kefalianakis Z, Kahles F, et al. Intermittent fasting after ST-segment-elevation myocardial infarction improves left ventricular function: the randomized controlled INTERFAST-MI trial[J]. Circ Heart Fail, 2024, 17(5): e010936. DOI: 10.1161/circheartfailure.123.010936.
[19]
Teong XT, Liu K, Vincent AD, et al. Intermittent fasting plus early time-restricted eating versus calorie restriction and standard care in adults at risk of type 2 diabetes: a randomized controlled trial[J]. Nat Med, 2023, 29(4): 963-972. DOI: 10.1038/s41591-023-02287-7.
[20]
Kapogiannis D, Manolopoulos A, Mullins R, et al. Brain responses to intermittent fasting and the healthy living diet in older adults[J]. Cell Metab, 2024, 36(8): 1668-1678.e5. DOI: 10.1016/j.cmet.2024.05.017.
[21]
Hansen B, Roomp K, Ebid H, et al. Perspective: the impact of fasting and caloric restriction on neurodegenerative diseases in humans[J]. Adv Nutr, 2024, 15(4): 100197. DOI: 10.1016/j.advnut.2024.100197.
[22]
Dai S, Wei J, Zhang H, et al. Intermittent fasting reduces neuroinflammation in intracerebral hemorrhage through the Sirt3/Nrf2/HO-1 pathway[J]. J Neuroinflammation, 2022, 19(1): 122. DOI: 10.1186/s12974-022-02474-2.
[23]
Sun YY, Zhu HJ, Zhao RY, et al. Remote ischemic conditioning attenuates oxidative stress and inflammation via the Nrf2/HO-1 pathway in MCAO mice[J]. Redox Biol, 2023, 66: 102852. DOI: 10.1016/j.redox.2023.102852.
[24]
Cen M, Ouyang W, Zhang W, et al. MitoQ protects against hyperpermeability of endothelium barrier in acute lung injury via a Nrf2-dependent mechanism[J]. Redox Biol, 2021, 41: 101936. DOI: 10.1016/j.redox.2021.101936.
[25]
Xing G, Meng L, Cao S, et al. PPARα alleviates iron overload-induced ferroptosis in mouse liver[J]. EMBO Rep, 2022, 23(8): e52280. DOI: 10.15252/embr.202052280.
[26]
Ajoolabady A, Wang S, Kroemer G, et al. Targeting autophagy in ischemic stroke: from molecular mechanisms to clinical therapeutics[J]. Pharmacol Ther, 2021, 225: 107848. DOI: 10.1016/j.pharmthera.2021.107848.
[27]
Nguyen TN, Abdalkader M, Fischer U, et al. Endovascular management of acute stroke[J]. Lancet, 2024, 404(10459): 1265-1278. DOI: 10.1016/s0140-6736(24)01410-7.
[28]
Strilbytska O, Klishch S, Storey KB, et al. Intermittent fasting and longevity: from animal models to implication for humans[J]. Ageing Res Rev, 2024, 96: 102274. DOI: 10.1016/j.arr.2024.102274.
[29]
de Cabo R, Mattson MP. Effects of intermittent fasting on health, aging, and disease[J]. N Engl J Med, 2019, 381(26): 2541-2551. DOI: 10.1056/NEJMra1905136.
[30]
Calabrese EJ, Kozumbo WJ. The hormetic dose-response mechanism: Nrf2 activation[J]. Pharmacol Res, 2021, 167: 105526. DOI: 10.1016/j.phrs.2021.105526.
[31]
Madkour MI, T El-Serafi A, Jahrami HA, et al. Ramadan diurnal intermittent fasting modulates SOD2, TFAM, Nrf2, and sirtuins (SIRT1, SIRT3) gene expressions in subjects with overweight and obesity[J]. Diabetes Res Clin Pract, 2019, 155: 107801. DOI: 10.1016/j.diabres.2019.107801.
[32]
Kumar A, Karuppagounder SS, Chen Y, et al. 2-Deoxyglucose drives plasticity via an adaptive ER stress-ATF4 pathway and elicits stroke recovery and Alzheimer's resilience[J]. Neuron, 2023, 111(18): 2831-2846.e10. DOI: 10.1016/j.neuron.2023.06.013.
[33]
Jeong S, Chokkalla AK, Davis CK, et al. Circadian-dependent intermittent fasting influences ischemic tolerance and dendritic spine remodeling[J]. Stroke, 2024, 55(8): 2139-2150. DOI: 10.1161/strokeaha.124.046400.
[34]
Zhou H, Yan L, Huang H, et al. Tat-NTS peptide protects neurons against cerebral ischemia-reperfusion injury via ANXA1 SUMOylation in microglia[J]. Theranostics, 2023, 13(15): 5561-5583. DOI: 10.7150/thno.85390.
[35]
Hong Y, Liu Q, Peng M, et al. High-frequency repetitive transcranial magnetic stimulation improves functional recovery by inhibiting neurotoxic polarization of astrocytes in ischemic rats[J]. J Neuroinflammation, 2020, 17(1): 150. DOI: 10.1186/s12974-020-01747-y.
[36]
王欣格,刘恒方,田建荣,等.间歇性禁食对小鼠脑缺血再灌注TLR4/NF-κB通路的作用[J].医学研究杂志, 2022, 51(2): 87-91. DOI: 10.11969/j.issn.1673-548X.2022.02.021.
[37]
Forrester SJ, Kikuchi DS, Hernandes MS, et al. Reactive oxygen species in metabolic and inflammatory signaling[J]. Circ Res, 2018, 122(6): 877-902. DOI: 10.1161/circresaha.117.311401.
[38]
Elias A, Padinjakara N, Lautenschlager NT. Effects of intermittent fasting on cognitive health and Alzheimer's disease[J]. Nutr Rev, 2023, 81(9): 1225-1233. DOI: 10.1093/nutrit/nuad021.
[39]
Dong TA, Sandesara PB, Dhindsa DS, et al. Intermittent fasting: a heart healthy dietary pattern?[J]. Am J Med, 2020, 133(8): 901-907. DOI: 10.1016/j.amjmed.2020.03.030.
[40]
Guo Y, Luo S, Ye Y, et al. Intermittent fasting improves cardiometabolic risk factors and alters gut microbiota in metabolic syndrome patients[J]. J Clin Endocrinol Metab, 2021, 106(1): 64-79. DOI: 10.1210/clinem/dgaa644.
[41]
Curtis WM, Seeds WA, Mattson MP, et al. NADPH and mitochondrial quality control as targets for a circadian-based fasting and exercise therapy for the treatment of Parkinson's disease[J]. Cells, 2022, 11(15): 2416. DOI: 10.3390/cells11152416.
[42]
Paoli A, Tinsley GM, Mattson MP, et al. Common and divergent molecular mechanisms of fasting and ketogenic diets[J]. Trends Endocrinol Metab, 2024, 35(2): 125-141. DOI: 10.1016/j.tem.2023.10.001.
[43]
Fan W, Chen H, Li M, et al. NRF2 activation ameliorates blood-brain barrier injury after cerebral ischemic stroke by regulating ferroptosis and inflammation[J]. Sci Rep, 2024, 14(1): 5300. DOI: 10.1038/s41598-024-53836-0.
[44]
Brocchi A, Rebelos E, Dardano A, et al. Effects of intermittent fasting on brain metabolism[J]. Nutrients, 2022, 14(6): 1275. DOI: 10.3390/nu14061275.
[45]
Fu M, Lu S, Gong L, et al. Intermittent fasting shifts the diurnal transcriptome atlas of transcription factors[J]. Mol Cell Biochem, 2025, 480(1): 491-504. DOI: 10.1007/s11010-024-04928-y.
[46]
Eliopoulos AG, Gkouskou KK, Tsioufis K, et al. A perspective on intermittent fasting and cardiovascular risk in the era of obesity pharmacotherapy[J]. Front Nutr, 2025, 12: 1524125. DOI: 10.3389/fnut.2025.1524125.
[1] 周圆圆, 周怡, 段亚阳, 张怡卿, 朱峰宇, 张超学. 低强度超声缓解顺铂所致小鼠卵巢损伤的实验研究[J/OL]. 中华医学超声杂志(电子版), 2024, 21(12): 1132-1141.
[2] 王馨悦, 王卓然, 古丽莎. 氧化纳米铈促进氧化应激状态下口腔骨缺损修复的研究进展[J/OL]. 中华口腔医学研究杂志(电子版), 2025, 19(01): 62-69.
[3] 李一萱, 李美和, 郑瑾. 肾移植缺血再灌注损伤机制及其对移植肾的影响[J/OL]. 中华移植杂志(电子版), 2025, 19(01): 43-49.
[4] 白玉杰, 王枭, 林宁, 刘佳姣, 罗书泓, 冯健, 李福祥. 甲基胞嘧啶双加氧酶2 对低氧人脐静脉内皮细胞损伤的作用研究[J/OL]. 中华肺部疾病杂志(电子版), 2025, 18(03): 369-374.
[5] 高小燕, 周江云. LncRNA PVT1通过靶向miR-145-5p促进H2O2诱导的心肌细胞H9C2凋亡及氧化应激[J/OL]. 中华细胞与干细胞杂志(电子版), 2025, 15(06): 346-353.
[6] 吕园园, 高辰旸, 徐永君. 纳米金棒对A549 细胞的毒性效应及其对自噬的影响[J/OL]. 中华细胞与干细胞杂志(电子版), 2025, 15(01): 20-29.
[7] 杜霞, 马梦青, 曹长春. 造影剂诱导的急性肾损伤的发病机制及干预靶点研究进展[J/OL]. 中华肾病研究电子杂志, 2024, 13(05): 279-282.
[8] 李佳曦, 刘子源, 李学民. 二甲双胍对年龄相关性白内障影响的研究进展[J/OL]. 中华眼科医学杂志(电子版), 2024, 14(04): 252-256.
[9] 陈月阳, 王景景, 王淑莹, 杨以太, 李泽萌, 胡迪, 周蓬勃, 李伟, 任党利, 孙洪涛. 五苓散对缺氧大鼠高原脑水肿的改善作用及机制研究[J/OL]. 中华神经创伤外科电子杂志, 2025, 11(02): 86-93.
[10] 李京, 牛博, 刘晓蓓, 魏新雪, 黄荣. circ-SESN2 沉默靶向调控miRNA-23a-5p/ULK1 在神经细胞氧化应激损伤中的作用机制研究[J/OL]. 中华神经创伤外科电子杂志, 2024, 10(05): 263-272.
[11] 唐建新, 邓晋, 谢威, 唐夏玉, 王斯旗. 星状神经节阻滞联合右美托咪定在胃肠手术中的麻醉效果及其与胃肠功能相关性研究[J/OL]. 中华消化病与影像杂志(电子版), 2025, 15(04): 405-411.
[12] 苗芳, 李晓荟, 江珊. 富马酸二甲酯对氧化应激诱导黑素细胞损伤的保护机制研究[J/OL]. 中华临床医师杂志(电子版), 2025, 19(07): 513-519.
[13] 张昆, 梁秋华. 线粒体功能障碍在动脉中层钙化中的机制及治疗研究进展[J/OL]. 中华诊断学电子杂志, 2025, 13(03): 171-176.
[14] 王坤宁, 尤旭颖, 张岱泽, 景燕燕, 张月林, 袁红霞. 食管鳞状细胞癌致病机制研究进展[J/OL]. 中华胃食管反流病电子杂志, 2024, 11(04): 212-216.
[15] 庞淇丹, 崔玮, 唐涛, 姜德春, 李深. 检测脑缺血再灌注损伤的探针及技术进展[J/OL]. 中华脑血管病杂志(电子版), 2025, 19(02): 149-154.
阅读次数
全文


摘要


AI


AI小编
你好!我是《中华医学电子期刊资源库》AI小编,有什么可以帮您的吗?